Trotskismos

Daniel Bensaïd


Introdução - Actualidade dos Trotskismos


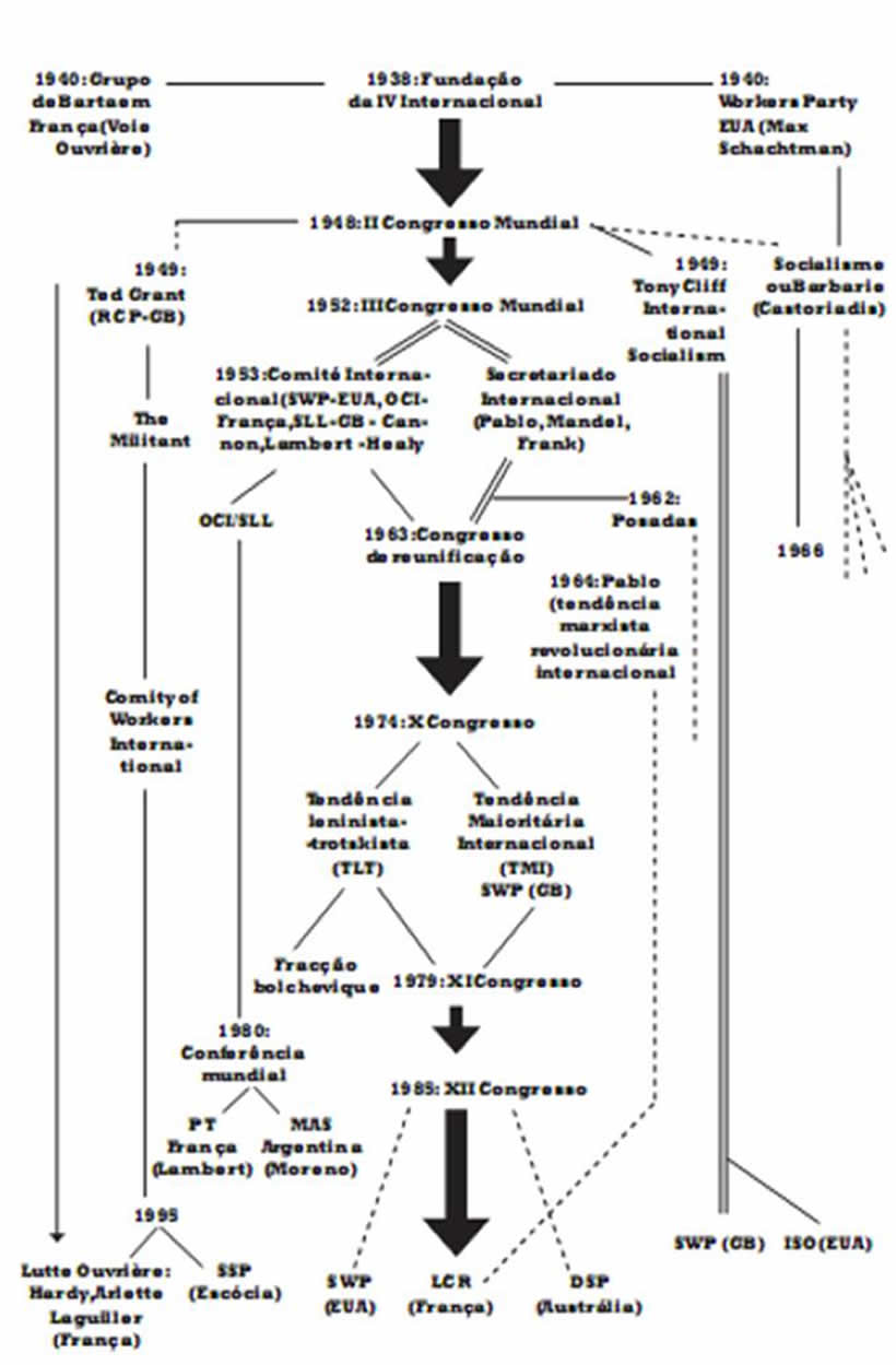
Diagrama/Organograma
diagrama

Os lapsos de memória de Lionel Jospin suscitaram uma onda de curiosidade relativamente ao "trotskismo". A sua presença espectral assombra o grémio mediático. Torna-se a última moda, "ter-se sido". Este interesse de circunstância colocou, no entanto, em evidência o desconhecimento histórico e político ligado a este vocábulo exótico que evoca, para a maioria dos nossos contemporâneos, a lenda da Revolução Russa, o Soviete de Petrogrado, a tomada do Palácio de Inverno ou a epopeia do Exército Vermelho. Para os mais cultos, está associado ao Manifesto por uma Arte Revolucionária Independente, redigido em 1938 por Léon Trotsky e André Breton. Quanto aos cinéfilos, lembram-se de um — mau — filme de Joseph Losey sobre o assassinato de Trotsky, com Richard Burton no papel-título e Alain Delon no do assassino teleguiado por Estaline.

Após as revelações sobre o passado do primeiro-ministro, numerosos comentadores admitiram, não sem alguma hipocrisia, que a sua trajectória ideológica não estava em causa: não é, de facto, nenhuma desonra, para um brilhante estudante dos anos 1950, ter sido "uma criança do Suez e de Budapeste", solidário tanto com as lutas de libertação nacional, como com os levantamentos anti-burocráticos da Polónia e da Hungria em 1956. Sob o pretexto de não uivar com os lobos(1), "os amigos da URSS" e os dirigentes dos partidos comunistas oficiais fechavam então os olhos aos danos colaterais criminosos do balanço "globalmente positivo" do estalinismo ou sobre a parte sangrenta da "Grande Revolução Cultural Proletária" na China. Mas os silêncios de Lionel Jospin também confortaram os fantasmas e a suspeição relativamente a um universo secreto, grupuscular e conspirativo, associado ao termo inquietante de "entrismo", propício às elucubrações policiais. Três observações introdutórias à compreensão histórica dos trotskismos parecem então ser necessárias.

  1. O próprio epíteto de "trotskista" foi uma qualificação pejorativa e estigmatizante forjada pelos seus adversários. Nos anos 1930, na época dos processos, quando soava a meia-noite no século, as inteligências servis do Kremlin inventariam mesmo o oxímoro de "hitlero-trotskismo". Nos anos 1960, Léo Figuères, escriba zeloso do estalinismo à francesa, insistia ainda num factum de encomenda: "o trotskismo, esse anti-leninismo". A palavra equivalia a uma espécie de estrela amarela. O longo cortejo daqueles a quem Natalia Sedova, a companheira de Trotsky, chamava "fantasmas de rostos esburacados" como testemunho: Andreu Nin, liquidado nas prisões espanholas do NKVD, Rudolf Klément, assassinado em França, Pietro Tresso, liquidado pelos seus companheiros de detenção no 'maquis', Tha-Tu-Thau e os seus companheiros assassinados pelos estalinistas vietnamitas, os trotskistas gregos executados pelos serviços especiais do PC grego, Zavis Kalandra, executado pelos estalinistas checos em 1950. Léon Trotsky foi ele próprio apanhado pelos assassinos em 1940, no México. Milhares de vítimas das purgas e dos processos de Moscovo foram fuzilados ou desapareceram no anonimato do 'Gulag'. Se assumiram por desafio uma denominação que se queria infamante, os "trotskistas" dos anos 1930 preferiam "definir-se como "bolcheviques-leninistas", "marxistas revolucionários" ou "comunistas internacionalistas", pleonasmo tornado necessário para se distinguirem do comunismo confiscado pela reacção burocrática.
  2. Se, no singular, o trotskismo remete para uma origem histórica comum, o termo serviu demasiado para ser utilizado sem um prudente plural. A partir da bagagem programática constituída por Trotsky entre as duas guerras, os acontecimentos maiores do século produziram diferenciações tais que o que distingue e opõe as diferentes correntes saídas do "trotskismo" é por vezes tão ou mais importante do que o que as aproxima. Em termos de herança, a piedade filial nem sempre é a melhor prova de fidelidade e há frequentemente mais fidelidade na infidelidade crítica do que na beatice dogmática. É, portanto, mais conforme à realidade falar em trotskismos no plural, em vez de do trotskismo no singular.
    Tanto que, a essas diferenciações políticas, se acrescentam hoje as aclimatações culturais constitutivas de um trotskismo anglo-saxão, de um trotskismo europeu principalmente francófono, de um trotskismo latino-americano ou, ainda, de um trotskismo asiático (na China, no Vietname, no Japão, no Sri Lanka). Cada um destes conjuntos continentais conhece por sua vez especificidades nacionais. Um quadro exaustivo deveria ser alargado aos núcleos mais frágeis em África, aos países árabes ou à Oceania. Tributário de uma experiência pessoal, o presente ensaio ficar-se-á, mais modestamente, pelas grandes controvérsias que agitaram estes movimentos, principalmente na Europa e na América do Norte e Latina.
  3. Finalmente, está agarrada ao trotskismo uma imagem de divisões e de cisões, na qual os seus adversários encontraram com frequência matéria para sarcasmo. Antes orgulhosas do seu monolitismo, as grandes organizações do movimento operário não são poupadas actualmente às lutas de clãs, de cliques e de fracções, nas quais as rivalidades pessoais têm muitas vezes mais espaço do que as questões de programa. Muitas das polémicas entre trotskistas podem, em contrapartida, parecer, recuando no tempo, excessivas ou irrisórias. O seu núcleo racional faz, no entanto, eco dos grandes problemas da época. O enigma da revolução estalinista ocupa nelas um lugar central: como compreender a evolução da revolução russa para um regime de terror burocrático? Como definir o fenómeno inédito do estalinismo e como nos situarmos perante ele? Mas também, como vencer o fascismo e como nos orientarmos na prova das guerras para não nos fecharmos na lógica binária dos campos e numa política do mal menor que constitui tantas vezes o caminho mais curto para o pior? Que atitude adoptar face às lutas de libertação nacional e aos regimes delas saídos?

Há, nas respostas dadas a estas questões, um esforço patético para salvaguardar a razão, apesar das irracionalidades e dos tumultos de um século obscuro. Uma existência minoritária tão longa (Trotsky não imaginava uma tão longa travessia do deserto) está cheia de patologias grupusculares. Os hábitos da luta a contra-corrente podem virar para o sectarismo. A desproporção entre a actividade teórica e a possibilidade de verificação prática levam a um exacerbar das disputas doutrinais e ao fetichismo dogmático da letra. Assim como existe um povo do livro, há de facto um comunismo do livro para o qual as divergências tácticas surgem como questões de vida ou de morte. Muitas vezes sem fundamento; às vezes com razão. Não o verificamos senão depois, quando o pássaro de Minerva iniciou o seu voo crepuscular.

Tendo de escovar a história a contrapelo durante tanto tempo, as organizações trotskistas seleccionaram com frequência personalidades desconfiadas, rebeldes e 'outsiders' de cabeça dura, mais aptos para a insubmissão e a dissidência do que para a construção e a conjugação, "pessoas inteligentes, constatava já Trotsky, que têm mau feitio e são sempre indisciplinadas".

Uma corrente longamente minoritária impregna-se igualmente, apesar de si própria, daquilo a que pretende resistir. Nunca é demais relembrar até que ponto a obsessão da traição e da violência física gangrenou durante décadas o movimento operário. As organizações trotskistas nem sempre escaparam à tentação de papaguear a mitologia bolchevique forjada pelo estalinismo triunfante. É preciso, porém, evitar a ilusão de uma vida política relativamente (e provisoriamente) pacificada pela rotina parlamentar. Se, como dizia o presidente Mao, a revolução não é um jantar de gala, os anos entre as duas guerras, durante os quais se formam as correntes de que aqui falamos, foram aqueles dos venenos e dos punhos, das infiltrações e das provocações, das liquidações e dos crimes, testemunhados por livros como Sem Pátria nem Fronteira, de Jan Valtin, Leglaive et lefourreau, de Gustav Regler, ou Homenagem à Catalunha, de George Orwell, sem falar nas numerosas biografias e testemunhos da Rússia sob Estaline.

A tumultuosa história dos trotskismos gira em torno de uma grande questão: como continuar "revolucionários sem revolução" (segundo o título das memórias do surrealista André Thirion)? Como o grande amor nos romances de Marguerite Duras, é o paradoxo de um imperativo tão impossível como necessário face às ameaças que pesam sobre o futuro da humanidade. Daí este heróico corpo a corpo com a época. Apesar das posturas em que a estética da derrota e o protesto moral superam por vezes a preocupação da eficácia imediata, a história dos trotskismos manifesta uma exigência eminentemente política de não ceder, não renunciar, não entregar as armas. A vitória póstuma de Trotsky e dos seus herdeiros, conhecidos ou anónimos, terá sido activar tesouros de coragem e de inteligência para não perder o Norte, enquanto tantas outras cabeças com reputação de bem feitas se juntavam, por lassidão ou oportunismo, aos vencedores do momento, quer se tratassem de potências ocidentais ou de burocracias totalitárias. Desenrolando o seu fio de Ariane nos labirintos de uma época opaca, estes combatentes da retaguarda salvaram os vencidos daquilo a que o historiador inglês E. P. Thompson chamava "a esmagadora condescendência da posteridade".

Basta contemplar o campo de ruínas do estalinismo decomposto e da social-democracia convertida ao liberalismo — confusão histórica, esterilidade teórica, inconsistência política, incapacidade de se explicarem com um passado que não passa — para apreciar a devida importância desta vitoriosa derrota. Ela preserva a possibilidade de recomeçar, transmitindo às novas gerações a memória e os elementos de compreensão do "século dos extremos", necessários para nos aventurarmos nas incertezas e nos perigos do século que começa.


Notas:

(1) A expressão francesa "hurler avec les loups" designa a participação acrítica e seguindo a opinião comum nos ataques a alguém [nota da tradução]. (retornar ao texto)

Este texto foi uma colaboração
logo
Inclusão 09/03/2009
Última alteração 13/04/2014